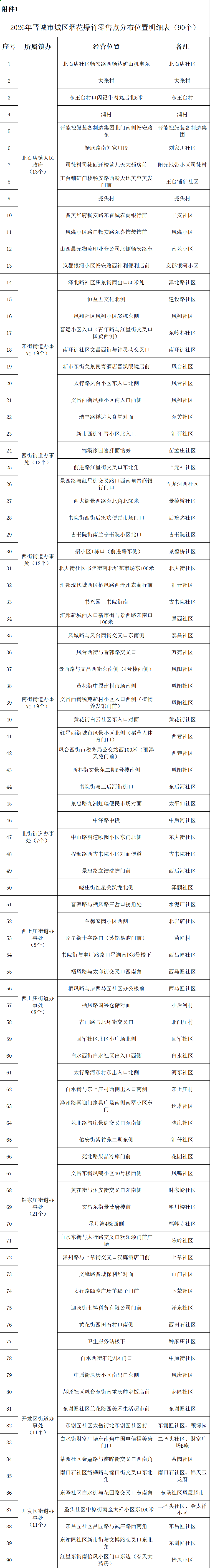
春节烟花爆竹哪里买?晋城城区90个零售点名单公布!

发布时间: 2026-01-27 10:11:35 信息来源: 晋城供销

字号:

请打开微信扫一扫

打印

春节的脚步越来越近了。最近,不少粉丝问晋城城区哪里可以买到正规的烟花爆竹?

来来来,看过来,城区90家烟花爆竹零售单位名单来了!

购买烟花爆竹一定要到正规经营点

并在允许燃放的区域燃放哦!


扫一扫在手机打开当前页